政府即将推出吸引人工智能顶尖人才的新准证,薪酬包含股票认购权或持股权的顶级人工智能与科技专才申请准证时,可将这些成分计入固定月薪,以满足申请规定。

根据人力部同日发出的文告,“顶级专才准证(人工智能与科技)”的申请者,过去12个月的月入也要至少达到3万元,但他们最近一个月的固定月薪,只须至少达到2万2500元,其余的可以用股票认购权或持股权等非现金部分补足。 ( iStock示意图)
人力部长陈诗龙医生3月3日在国会拨款委员会辩论人力部开支预算时宣布,当局将于2027年1月推出全新的“顶级专才准证(人工智能与科技)”(ONE Pass (AI and Tech)),继续在全球范围内争夺顶尖人才。
他说,新准证将增强新加坡对人工智能和量子计算等关键新兴科技领域顶尖人才的吸引力。
“这将取代现有的科技准证(Tech.Pass),并提供更具吸引力的条件。”
陈诗龙也说,顶级专才准证自2023年推出以来,申请人数稳步增长。目前已有超过8000人持有这一准证在本地工作,其中有许多人在未来的关键经济领域做出贡献。
顶级人才准证与科技准证的区别,在于它不受国籍和人数限制,有效期为五年。持有者的配偶只要获得当局的同意书(Letter of Consent),就能在本地工作,不必另外申请工作证件。
根据人力部同日发出的文告,“顶级专才准证(人工智能与科技)”的申请者,过去12个月的月入也要至少达到3万元,但他们最近一个月的固定月薪,只须至少达到2万2500元,其余的可以用股票认购权或持股权等非现金部分补足。
人力部也为申请者的工作经历以及所任职企业的规模制定了标准,比如他们必须曾经出任科技企业、企业内部科技部门或科技风险投资公司的创始人、首席级别高管(C-Suite role),或高级软件工程师这类技术岗位。
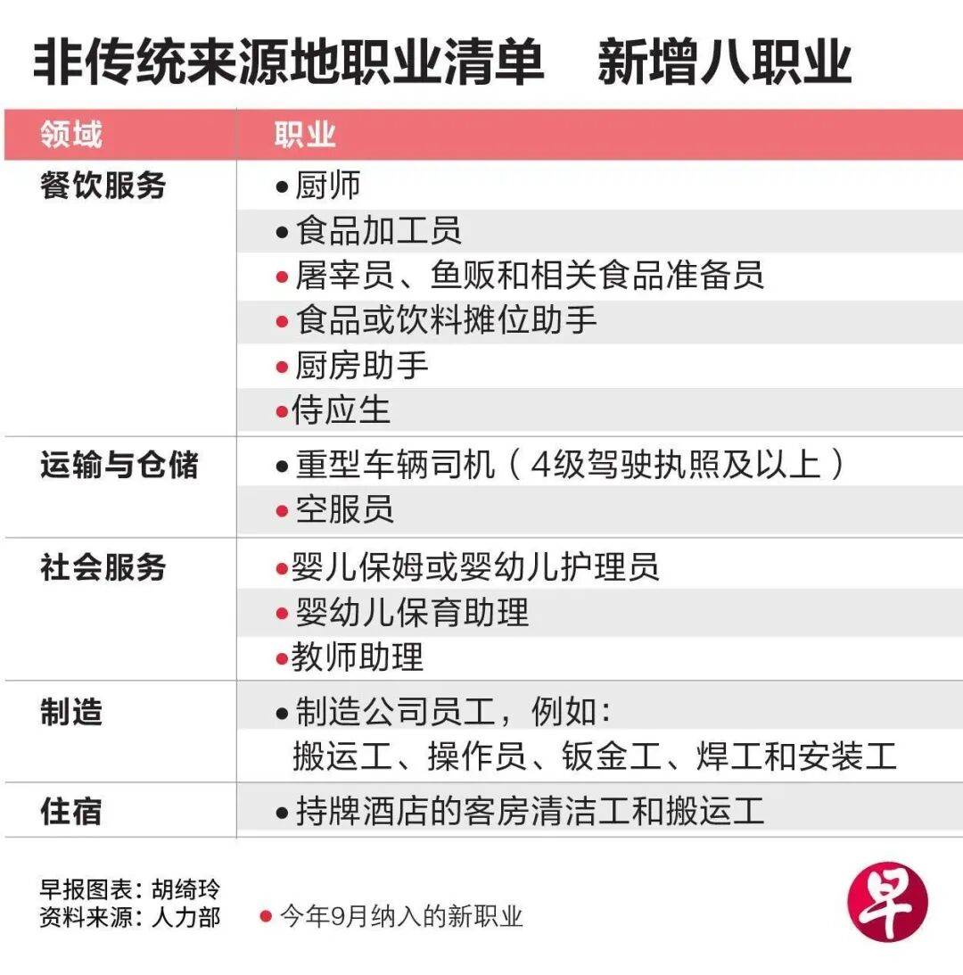
今年9月起,想聘请空服员、婴幼儿护理服务、餐饮摊位助手等八个职业的企业,将获准从孟加拉、印度和缅甸等非传统来源地,引进工作准证员工。

非传统来源地职业清单于2023年9月推出,旨在让制造和服务业雇主,能从不同渠道聘请特定职业员工,以应对S准证薪金门槛和外籍劳工税逐步调高的影响。 (吴先邦摄)
人力部长陈诗龙医生3月3日在国会拨款委员会辩论人力部开支预算时,宣布扩大非传统来源地职业清单(Non-Traditional Source Occupation List)涵盖的职业。

新增职业遍布餐饮服务、社会服务及航空运输领域,包括:屠宰员、鱼贩和相关食品准备员;食品或饮料摊位助手;厨房助手;侍应生;婴儿保姆或婴幼儿护理员;婴幼儿保育助理(educarers);教师助理(teacher aides),以及空服员。
非传统来源地职业清单于2023年9月推出,旨在让制造和服务业雇主,能从不同渠道聘请特定职业员工,以应对S准证薪金门槛和外籍劳工税逐步调高的影响。
这些职业的所属领域都面对人手紧缺、较少新加坡人从业,以及难以落实自动化的情况。
清单涵盖的职业,可从孟加拉、不丹、柬埔寨、印度、老挝、缅甸、菲律宾、斯里兰卡和泰国这些非传统来源地,通过工作准证请人。此前,员工只能来自马来西亚、中国大陆、香港、澳门、韩国和台湾这些地区。
人力部重申,为确保素质达标,雇主若通过非传统来源地职业清单聘请工作准证持有者,所雇客工比率不能超过8%,他们的月薪也须超过2000元。
新增职业的具体聘请要求,将适时在人力部网站公布。